你有没有想过开关电源中的“开关”是什么意思?具体来说,什么是“开启”和“关闭”?
顾名思义,开关电源是利用电子开关器件(如晶体管、场效应管、晶闸管等),通过控制电路使电子开关器件连续“导通”和“截止”。接下来发生了什么?然后,让电子开关器件对输入电压进行脉冲调制,实现DC/AC、DC/DC电压转换,以及输出电压可调和自动稳压。
在您了解了开关电源的基本定义后,您或许愿意进一步探索其应用,加深理解。因此,在本篇博客中,我们将向大家介绍6个简单的开关电源电路设计原理图。
当然,如果您对电路图有任何疑问,请在评论中留下您的问题,我们将为您提供热情和专业的解答。
一、什么是开关电源
开关电源(SMPS)又称开关电源、开关转换器,是一种高频电能转换器件,是电源的一种。它的作用是通过不同形式的架构,将一个电压等级转换成用户需要的电压或电流。
|
姓名 |
开关电源 |
|
自然 |
利用现代电力电子技术 |
|
方法 |
脉冲宽度调制 |
|
特征 |
体积小、重量轻、效率高 |
II 6 开关电源电路图
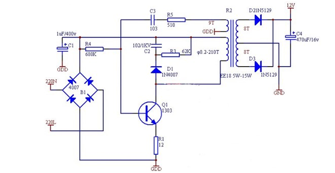
2.1 一个简单的开关电源电路

这个电路难度不大,不需要太多要求就可以正常工作。基本上要注意以下几点:
调整C3和R5使振荡频率为30KHz-45KHz;输出电压需要稳定;输出电流可达500mA。有效功率为8W,效率为87%。
2.2 24V开关电源电路

24V开关电源是高频逆变开关电源的一种。开关管受电路控制进行高速通断,将直流电转换成高频交流电提供给变压器进行变换,从而产生所需的一组或多组电压。
24V开关电源的工作原理是:
交流电源输入经整流滤波成直流;通过高频PWM(脉宽调制)信号控制开关管,并将该直流加到开关变压器的初级;开关变压器次级感应出高频电压,经整流滤波后供给负载;输出部分通过一定的电路反馈给控制电路,控制PWM占空比,达到稳定输出的目的。
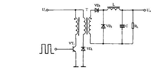
2.3 单端正激开关电源电路

单端正激式开关电源的典型电路如下图所示。该电路在形式上与单端反激电路相似,但工作条件不同:
当开关管VT1导通时,VD2也导通。此时,电网向负载传输能量,滤波电感L存储能量;
当开关管VT1关断时,电感L继续通过续流二极管VD3向负载释放能量。
电路中还有一个钳位线圈和二极管VD2。二极管可以将开关管VT1的最大电压限制在电源电压的两倍之间。为了满足磁芯复位条件,即磁通建立和复位时间要相等,所以电路中脉冲的占空比不能大于50%。
由于该电路在开关管VT1导通时通过变压器将能量传递给负载,因此输出功率范围大,可输出50-200W的功率。但该电路实际应用较少。原因是该电路中使用的变压器结构复杂,体积较大。
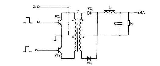
2.4 推挽式开关电源电路

推挽式开关电源的典型电路如下图所示。它是一个双端转换电路,高频变压器的磁芯工作在磁滞回线的两侧。该电路采用两个开关管VT1和VT2。两个开关管在外部激励方波信号的控制下交替导通和截止。在变压器T的次级组中得到方波电压,经整流滤波成所需的直流电压。
这种电路的优点是两个开关管易于驱动,主要缺点是开关管的耐压必须达到电路峰值电压的两倍。电路的输出功率比较大,一般在100-500W的范围内。
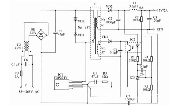
2.5 功率反馈隔离电路

在开关电源中,功率反馈隔离电路由PC817等光电耦合器和并联稳压器TL431组成,其典型应用如下图所示。当输出电压发生波动时,经过电阻分压后得到的采样电压与TL431中的2.5V带隙基准电压进行比较,在阴极上形成误差电压。随后,光耦合器件中的LED工作电流也随之变化。这样就可以通过光耦合器件改变TOPSwitch控制端的电流大小,进而调节输出占空比,使Uo保持不变,达到稳压的目的。
反馈回路中主要元器件的作用及选用: R1R4R5的主要作用是与TL431和光耦合器件配合工作。其中,R1为光耦的限流电阻,R4、R5为TL431的分压电阻,提供必要的工作电流,完成对TL431的保护。
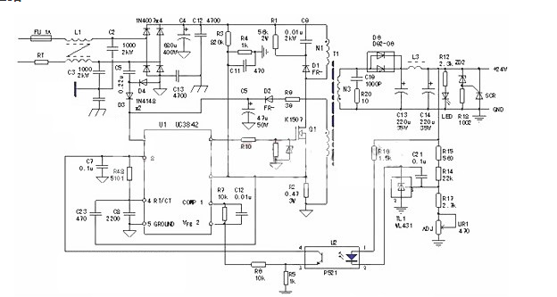
2.6 逆变器和整流电路

该电路以UC3842振荡器芯片为核心,组成逆变整流电路。UC3842是一款高性能单端输出电流控制脉宽调制芯片。AC220V电源通过共模滤波器L1引入,可以更好的抑制来自电网的高频干扰和电源本身的辐射。交流电压经桥式整流电路和电容C4滤波成为280V左右的不稳定直流电压,作为由振荡芯片U1、开关管Q1、开关变压器T1等元件组成的逆变电路。
三、结论
以上就是我们为大家准备的6个简单的开关电源电路图。在浏览过程中,有什么不明白或有疑问的地方吗?如果是这样,请不要犹豫,将您的想法留在评论区。
微信二维码

销售热线
13710760683
获取报价